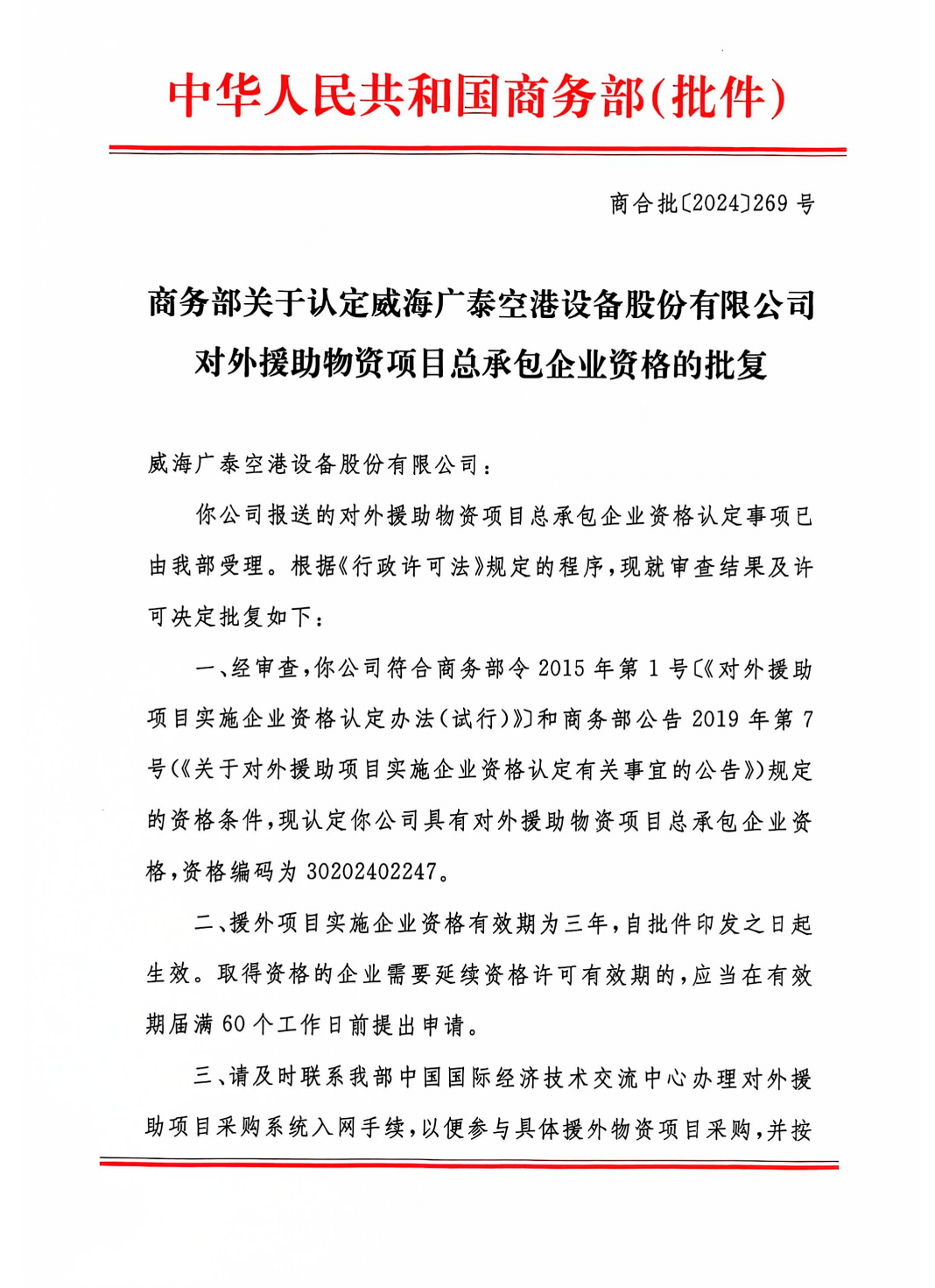
½üÈÕ£¬²»ÐàÇéÔµ¹ÙÍø£¨ÒÔϼò³Æ¡°Íþº£²»ÐàÇéÔµ¹ÙÍø¡±£©È¡µÃÉÌÎñ²¿È϶¨¡°¶ÔÍâÔ®ÖúÎï×ÊÏîÄ¿×ܳаüÆóÒµ×ʸñ¡±µÄÅú¸´£¬ÎªÖúÁ¦¹ú¼ÊÊг¡¿ªÍؼÓËÙ¶È¡£

?¶ÔÍâÔ®ÖúÎï×Ê×ܳаü×ÊÖÊ?ÊÇÆóÒµ¾ß±¸µ£¸ºÎÒ¹úÕþ¸®¶ÔÍâÔ®ÖúÎï×ÊÏîÄ¿×ܳаüÈÎÎñµÄ×ʸñ£¬ÕâÒ»¹ú¼Ò¼¶×ÊÖʵÄÈ϶¨ºÍÖÎÀíÓÉÉÌÎñ²¿Í³Ò»ÖÎÀí£¬ÒªÇóÆóÒµÕýµ±¾ÓªÇÒǰÈý¸ö»á¼ÆÄê¶ÈÒµ¼¨ÌåÏÖÓÅÁ¼£¬ÒÀ·¨ÄÉ˰ºÍ½ÉÄÉÉç»á°ü¹Ü·Ñ£¬¾ßÓкܺõĽðÈÚ×ÊÐÅÌõ¼þºÍ¾Óª³ÏÐÅÌåÏÖ£¬ÇÒÉêÇëǰÈýÄêÔÚÊÜÔ®¹úÓнϺõĽø³ö¿ÚÒµ¼¨¡£
Íþº£²»ÐàÇéÔµ¹ÙÍø×ÔÉ걨ºó£¬¾Öð¼¶ÉóºË£¬Ë³Àûͨ¹ýÉÌÎñ²¿µÄÔ¤ÉóÊÜÀí£¬×îÖÕÀֳɻñÅú¶ÔÍâÔ®ÖúÎï×ÊÏîÄ¿×ܳаüÆóÒµ×ÊÖÊ£¬×ʸñÓÐЧÆÚÈýÄ꣬½ìÂúǰ¿ÉÌá³öÑÓÐøÉêÇë¡£
´Ë´ÎÔ®ÍâÏîÄ¿×ܳаü×ÊÖʵÄÈ¡µÃ£¬Òâζ×ÅÍþº£²»ÐàÇéÔµ¹ÙÍø¿ÉÒÔ×÷ΪÏîÄ¿×ܳаüÆóÒµ¼ÓÈëÕþ¸®¶ÔÍâÔ®ÖúÎï×ÊÏîÄ¿£¬¶ÔÍþº£²»ÐàÇéÔµ¹ÙÍøµÄÍâÑó¾ÓªÄ£Ê½ºÍÆ·ÅÆ¾ºÕùÁ¦½«±¬·¢»ý¼«Ó°Ï죬ÈÿոÛ×°±¸¡¢Ó¦ÇÀ¾ÈÔ®×°±¸¡¢Òƶ¯Ò½ÁÆ×°±¸µÈͨ¹ýÔ®ÍâͨµÀ£¬Ô´Ô´²»¾øµØ×ßÏòÈ«Çò£¬ÖúÁ¦¸ü¶à¡°ÖйúÖÇÔ족¼ÓËÙ¡°³öº£¡±?£¡
µØµã£º ɽ¶«Ê¡Íþº£Êл·´äÇø»ÆºÓ½Ö16ºÅ
ÓÊÏ䣺guangtai#guangtai.com.cn£¨#»»³É@£©
µç»°×¨Ïߣº0631-3953100
¹Ù·½Î¢ÐÅ
©2018 Guangtai . ³ICP±¸05002697ºÅ ¹«°²»ú¹Ø±¸°¸ºÅ£º
37100202000594