ÊÕÒæµÄÁíÒ»ÃæÊÇΣº¦£ºÈÏʶ»ù½ðͶ×ÊΣº¦
1.ÎªÊ²Ã´ÒªÖØÊÓ»ù½ðͶ×ÊΣº¦£¿
ÈÃÎÒÃÇÒÔÒ»Ôò°¸ÀýÒýÈ롣Ͷ×ÊÕß»ÆÄ³ÔÚ2017Äê11ÔÂͨ¹ý֤ȯ¹«Ë¾´úÏúÇþµÀÉ깺ÁËijֻ¹ÉƱָÊý»ù½ð£¬³ÖÓÐ1Äê¶àºó£¬²úÆ·¿÷Ëð½ü15%£¬¿Í»§ÒªÇó¾Í¿÷Ëð½øÐÐÈ«¶îÅâ³¥¡£Ö¤È¯¹«Ë¾ÓªÒµ²¿½Óµ½Í¶Ëߺó£¬×ÐϸºË²éÆäʱÏúÊÛÇé¿ö¡£¾²éÖ¤£¬¸Ã¹ÉƱָÊý»ù½ðµÄΣº¦Æ·¼¶½ç¶¨ÎªR4£¨ÖиßΣº¦£©£¬¶ø¿Í»§µÄΣº¦ÆÀ¼¶ÎªC4£¨»ý¼«ÐÍ£©£¬¼´¿Í»§µÄΣº¦ÃÉÊÜÄÜÁ¦Óë»ù½ðµÄΣº¦Æ·¼¶ÏàÆ¥Åä¡£±ðµÄ£¬Ö¤È¯¹«Ë¾ÓªÒµ²¿ÔÚÏúÊÛÀú³ÌÖкϹæÕýµ±£¬ÎÞÎ󵼿ͻ§ÐÐΪ£¬Í¬Ê±Í¶×ÊÕß»ÆÄ³Îª×ÔÔ¸É깺¸Ã¹ÉƱָÊý»ù½ð¡£×îºó£¬¾Óë¿Í»§¶à´ÎÏàͬ£¬¿Í»§Öð½¥Àí½â²¢½ÓÊÜͶ×Ê»ù½ð¿÷ËðµÄÊÂʵ¡£
°¸ÀýÆÊÎö£º
¡¶Ö¤È¯ÆÚ»õͶ×ÊÕßÊʵ±ÐÔÖÎÀí²½·¥¡·µÚËÄÌõ»®¶¨£¬Í¶×ÊÕßÓ¦µ±ÔÚÁ˽â²úÆ·»òÕßЧÀÍÇé¿ö£¬ÌýÈ¡¾Óª»ú¹¹Êʵ±ÐÔÒâ¼ûµÄ»ù´¡ÉÏ£¬Æ¾¾Ý×ÔÉíÄÜÁ¦ÉóÉ÷¾ö²ß£¬¶ÀÁ¢µ£¸ºÍ¶×ÊΣº¦¡£¾Óª»ú¹¹µÄÊʵ±ÐÔÆ¥ÅäÒâ¼û²»±êÃ÷Æä¶Ô²úÆ·»òÕßЧÀ͵ÄΣº¦ºÍÊÕÒæ×ö³öʵÖÊÐÔÅжϻòÕß°ü¹Ü¡£
Òò´Ë£¬Í¶×ÊÕßÐèÒªÒâʶµ½»ù½ðͶ×ÊÓÐΣº¦¡£²î±ðÖÖÀàµÄ»ù½ð£¬ÆäΣº¦Ë®Æ½¸÷Òì¡£ÔÚͶ×ÊǰӦÈÏÕæÔĶÁ»ù½ðÌõÔ¼¡¢ÕÐļ˵Ã÷Êé¼°Ïà¹ØÍ¨¸æ£¬È«ÃæÁ˽â»ù½ð¾ßÌåΣº¦¡¢¼ÓÈë¹æÔò¼°Á÷³ÌµÈÖØÒªÐÅÏ¢£¬½÷É÷×ö³öͶ×ʾö²ß£¬ÇÐÎðÒòäĿ²Ù×÷±¬·¢²»ÐëÒªµÄËðʧ¡£
2.»ù½ðΣº¦¿É·ÖΪ¼¸¸öÆ·¼¶£¿
×ۺϲο¼²úÆ·ÀàÐÍ¡¢Á÷¶¯ÐÔ¡¢¹Ø±ÕÆÚÏÞ¡¢¸Ü¸Ë±ÈÂÊ¡¢½á¹¹ÅÓ´óÐÔ¡¢Í¶×ÊÆ«ÏòºÍ¹æÄ£µÈÒòËØ£¬»ù½ð²úÆ·µÄΣº¦Ë®Æ½ÓɵÍÖÁ¸ß¿ÉÒÀ´Î·ÖΪÎå¸öÆ·¼¶£ºµÍΣº¦£¨R1£©¡¢ÖеÍΣº¦£¨R2£©¡¢ÖÐΣº¦£¨R3£©¡¢ÖиßΣº¦£¨R4£©¡¢¸ßΣº¦£¨R5£©¡£×îµÍΣº¦ÃÉÊÜÄÜÁ¦Àà±ðµÄÆÕͨͶ×ÊÕß²»µÃ¹ºÖøßÓÚÆäΣº¦ÃÉÊÜÄÜÁ¦µÄ»ù½ð²úÆ·»òÕßЧÀÍ¡£
3.»ù½ðͶ×ʱ£´æÄÄЩ³£¼ûΣº¦£¿
»ù½ðͶ×ÊÖ÷Òª±£´æÊг¡Î£º¦¡¢Á÷¶¯ÐÔΣº¦¡¢ÖÎÀíΣº¦¡¢ÌØÓÐΣº¦¼°ÆäËüΣº¦¡£
4.ʲôÊÇ»ù½ðͶ×ÊÖеÄÊг¡Î£º¦£¿
Êг¡Î£º¦ÊÇָ֤ȯÊг¡¼Û¸ñÒòÊܵ½¾¼ÃÒòËØ¡¢ÕþÖÎÒòËØ¡¢Í¶×ÊÐÄÀíºÍ½»Ò×ÖÆ¶ÈµÈÖÖÖÖÒòËØµÄÓ°Ïì¶ø±¬·¢²¨¶¯£¬µ¼Ö»ù½ðÊÕÒæË®Æ½±¬·¢±ä¸ï£¬Ö÷Òª°üÀ¨Õþ²ßΣº¦¡¢ÀûÂÊΣº¦¡¢ÐÅÓÃΣº¦¡¢¾ÓªÎ£º¦¡¢¾¼ÃÖÜÆÚΣº¦µÈ£¬¾ßÌåÈçϱíËùʾ£º

5.ʲôÊÇ»ù½ðͶ×ÊÖеÄÁ÷¶¯ÐÔΣº¦£¿
Á÷¶¯ÐÔΣº¦ÊôÓÚ×ÛºÏÐÔΣº¦£¬Ö÷ÒªÊܵ½Ö¤È¯Êг¡×ßÊÆ¡¢½ðÈÚÊг¡ÕûÌåÁ÷¶¯ÐÔ¡¢»ù½ðÖÎÀíÈËÁ÷¶¯ÐÔÖÎÀíÄÜÁ¦¡¢»ù½ðÀàÐÍ¡¢»ù½ð·Ý¶î³ÖÓÐÈ˽ṹ¼°Í¶×ÊÕßÐÐΪµÈ¶à·½ÃæÒòËØµÄÓ°Ïì¡£
¹ØÓÚ´ó´ó¶¼»ù½ð¶øÑÔ£¬ÔÚÌØÊâÇé¿öÏ¿ÉÄÜÅöÃæÁÙËùͶ×ÊÆ·ÖÖ²»¿ÉѸËÙ¡¢µÍ³ÉÍâµØ±äÏÖΪÏֽ𣬻òÕß²»¿ÉÓ¦¸¶¿ÉÄÜ·ºÆðµÄͶ×ÊÕß´ó¶îÊê»ØµÄΣº¦¡£Ç°ÕßÊÇÖ¸ËùͶ×ÊÆ·ÖÖ²»¿Éʵʱ±äÏÖ»òÎÞ·¨Æ¾¾ÝÕý³£µÄÊг¡¼Û¸ñ½»Ò×¶øÒýÆðËðʧµÄ¿ÉÄÜÐÔ£»ºóÕßÊÇÖ¸¿ª·Åʽ»ù½ðÔÚÔË×÷Àú³ÌÖпÉÄܻᱬ·¢¾Þ¶îÊê»ØµÄÇéÐΣ¬¿ÉÄܵ¼Ö»ù½ð²Öλµ÷½â·ºÆðÀ§ÄÑ£¬´Ó¶øµ¼ÖÂÁ÷¶¯ÐÔΣº¦£¬ÉõÖÁÓ°Ïìµ½»ù½ðµ¥Î»¾»Öµ¡£
6.ʲôÊÇ»ù½ðͶ×ÊÖеÄÖÎÀíΣº¦£¿
ÔÚ»ù½ðÖÎÀíÔË×÷Àú³ÌÖУ¬»ù½ðÖÎÀíÈ˵Ä֪ʶ¡¢¾ÑéµÈ»áÓ°ÏìÆä¶ÔÐÅÏ¢µÄ´¦ÀíÒÔ¼°¶Ô¾¼ÃÐÎÊÆ¡¢Ö¤È¯¼Û¸ñ×ßÊÆµÈµÄÅжϣ¬´Ó¶øÓ°Ïìµ½»ù½ðµÄÊÕÒæË®Æ½¡£±ðµÄ£¬»ù½ðÖÎÀíÈ˵ÄÖÎÀíÊֶκͼ¼ÊõµÈ¶àÖØÒòËØÍ¬Ñù»áÓ°Ïì»ù½ðµÄÊÕÒæË®Æ½¡£
7.ʲôÊÇ»ù½ðͶ×ÊÖеÄÌØÓÐΣº¦£¿
»ù½ðͶ×ÊÖеÄÌØÓÐΣº¦Ö÷ÒªÊÜͶ×ʹæÄ£¡¢ÔË×÷ģʽµÈÒòËØÓ°Ï죬Ǯ±ÒÊг¡»ù½ð¡¢Õ®È¯»ù½ð¡¢»ìÏý»ù½ð¡¢¹ÉƱ»ù½ð¡¢FOFµÈ²î±ðÀàÐÍ»ù½ðÌØÓÐΣº¦²»¾¡Ïàͬ£¬¶ø°´ÆÚ¿ª·Å¡¢ÉÏÊн»Ò×£¨°üÀ¨LOFºÍETF£©µÈ²î±ðÔË×÷ģʽµÄ»ù½ðÌØÓÐΣº¦Ò²²î±ð½Ï´ó¡£Òò´Ë£¬ÔÚͶ×ÊÀú³ÌÖУ¬Í¶×ÊÕßÐèÌØ±ðÁôÒâÖÖÖÖ»ù½ðµÄÌØÓÐΣº¦¡£
8.»ù½ðͶ×ÊÖÐÁíÓÐÄÄЩÆäËûΣº¦£¿
»ù½ðͶ×ÊÖÐÆäËüΣº¦Ö÷Òª°üÀ¨£º£¨1£©Òò¼¼ÊõÒòËØ¶ø±¬·¢µÄΣº¦£»£¨2£©ÒòÕ½Õù¡¢×ÔÈ»ÔÖº¦µÈ²»¿É¿¹Á¦Ó°Ïì»ù½ðÔË×÷µÄΣº¦£»£¨3£©Òò½ðÈÚÊг¡Î£»ú¡¢»ù½ðÍйÜÈËÎ¥Ô¼µÈÁè¼Ý»ù½ðÖÎÀíÈË×ÔÉí¿ØÖÆÄÜÁ¦µÄÒòËØ·ºÆð£¬¿ÉÄܵ¼Ö»ù½ð»òÕßͶ×ÊÕßÀûÒæÊÜËðµÄΣº¦£»£¨4£©ÆäËûÒâÍâµ¼ÖµÄΣº¦µÈ¡£
9.LOFÌØÓÐΣº¦Ö÷ÒªÓÐÄÄЩ£¿
LOFÌØÓÐΣº¦Ö÷Òª°üÀ¨LOF·Ý¶î½»Ò×¼Û¸ñÕÛÒç¼ÛΣº¦¡¢LOF¶þ¼¶Êг¡Á÷¶¯ÐÔΣº¦¼°LOFÍËÊÐΣº¦µÈ£¬¾ßÌåÈçϱíËùʾ£º
10.ETFÌØÓÐΣº¦Ö÷ÒªÓÐÄÄЩ£¿
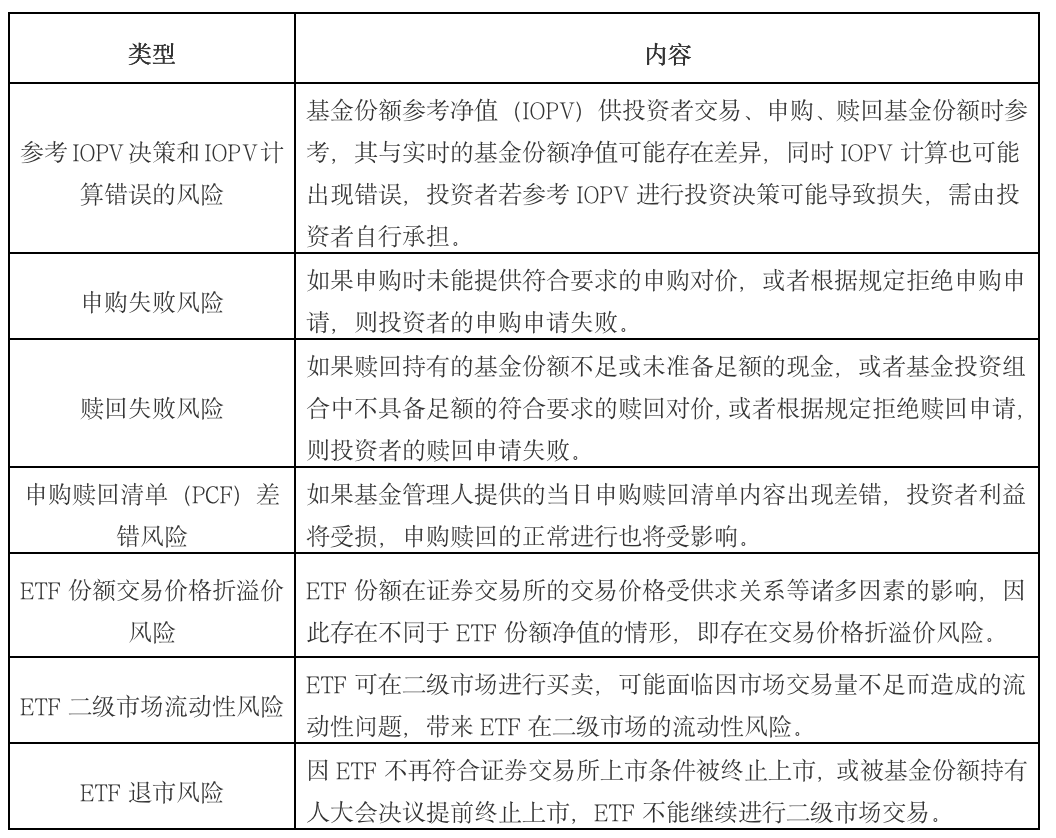
ETFÌØÓÐΣº¦Ö÷Òª°üÀ¨²Î¿¼IOPV¾ö²ßºÍIOPVÅÌËã¹ýʧµÄΣº¦¡¢É깺ʧ°ÜΣº¦¡¢Êê»ØÊ§°ÜΣº¦¡¢É깺Êê»ØÇåµ¥(PCF)¹ýʧΣº¦¡¢ETF·Ý¶î½»Ò×¼Û¸ñÕÛÒç¼ÛΣº¦¡¢ETF¶þ¼¶Êг¡Á÷¶¯ÐÔΣº¦¼°ETFÍËÊÐΣº¦µÈ£¬¾ßÌåÈçϱíËùʾ£º

±ðµÄ£¬¹ØÓÚ¿ç¾³ETF¶øÑÔ£¬»¹ÐèÌØ±ðÁôÒâÍâÑóÊг¡Î£º¦¡¢Õþ¸®¹ÜÖÆÎ£º¦¡¢¼à¹ÜΣº¦¡¢ÕþÖÎΣº¦¡¢»ãÂÊΣº¦¡¢Ö´·¨¼°Ë°ÎñΣº¦¡¢½»Ò×½áËãΣº¦¡¢ÑÜÉúƷΣº¦µÈÌØÓÐΣº¦¡£
£¨µÇ°¶http://investor.szse.cn/ÔĶÁÊÖ²áÈ«ÎÄ£©
£¨ÃâÔðÉùÃ÷£º±¾ÎÄת×ÔÉîÛÚ֤ȯ½»Ò×Ëù£¬½öΪͶ×ÊÕß½ÌÓý֮ĿµÄ¶øÐû²¼£¬²»×é³ÉͶ×ʽ¨Ò顣Ͷ×ÊÕ߾ݴ˲Ù×÷£¬Î£º¦×Ôµ£¡££©
µØµã£º ɽ¶«Ê¡Íþº£Êл·´äÇø»ÆºÓ½Ö16ºÅ
ÓÊÏ䣺guangtai#guangtai.com.cn£¨#»»³É@£©
µç»°×¨Ïߣº0631-3953100
¹Ù·½Î¢ÐÅ
©2018 Guangtai . ³ICP±¸05002697ºÅ ¹«°²»ú¹Ø±¸°¸ºÅ£º
37100202000594